再爆市府大祕寶?高虹安遭指意圖染指百億農村重劃案 12:202023/09/18 中時 陳育賢 楊玲宜(右)炮轟高虹安上任後,市府就在今年3月發文給重劃會表示「將續辦相關重劃 作 業」,讓破百億的農村自辦重劃死灰復燃。(陳育賢攝) 新竹市長高虹安建商關係再添一樁?新竹市議會民進黨團18日舉行「再揭新竹大祕寶」記 者會,指控高虹安疑為男友、為建商重啟百億重劃案,包括今年萬聖節活動的行銷公司與 近期剛重啟的水源重劃案委託公司營登地址都一樣,由於其中涉及百億利益,懷疑一切的 巧合,將再把相關資料送至竹檢調查。 新竹市民進黨議會黨團議員陳建名、楊玲宜、曾資程、鄭美娟、劉彥伶、施乃如、林盈徹 議 員今天再度揭露市府萬聖節活動的得標廠商「里奧整合行銷」,其營登地址與某建築公司 完全相同,而該家建築公司負責人也正好是水源土地重劃案的委託公司。 陳建名表示,據媒體報導,前文化局長錢康明曾向李忠庭說過「萬聖節讓你辦,為何跨年 晚 會讓你辦」,合理懷疑高虹安男友已介入萬聖節標案,而日前文化局公開萬聖節活動標案 , 是里奧得標,巧合的是經查政治獻金,此公司的空間在去年選舉期間正是租用給高虹安作 為 競選辦公室使用,也令人起疑為何在新竹市的選舉需要到竹縣去租辦公室? 陳建名說,根據公開資訊,里奧在過去3年沒有做任何公部門的案子,在高虹安上任後, 卻 先後拿到民政處「2023竹塹媽祖文化季」及「萬聖節活動」標案,此外,里奧的登記地址 與某建築建設公司的登記地址相同,而在里奧負責人的臉書上,可看到他自稱為該建築的 工地主任,也與市府局處長頻頻互動。 楊玲宜指出,仔細追查這家建築公司背景,其負責人名下有多家建設公司與不動產公司, 新 竹市農村重劃案「新竹市東區水源自辦農村社區土地重劃案」就是該家公司辦理。 楊玲宜說,在2015年於網路上公告的市務會議記錄上,前市長林智堅就明確表示「於市地 重劃涉及公共利益及社會公平正義,市府將主導公辦市地重劃及區段徵收,避免公共利益 淪為私人壟斷」。 為何高虹安上任後,市府就在今年3月發文給重劃會,公文表示「將續辦相關重劃作業」 ? 而地方土開人士,也因這紙公文,讓水源、千甲地方一帶原本沉寂的土地買賣又活絡起來 , 這破百億的農村自辦重劃在高虹安上任後又死灰復燃。 她強調,高虹安的私人關係與處理公共事務的人際網絡,都有濃厚的「建商味、土開味」 。 上周看到由高虹安親頒證書的市府工策會委員,同時具有建商、開發商身分,在網路上公 然霸凌、威脅監督市政的議員,豈不坐實高虹安被稱為是建商市長、土開市長的傳言,對 此民進黨團強力譴責,並會將這幾天搜集到的資料證據遞交新竹地檢署,呼籲檢調勿枉勿 縱,其中是否有不法利益的交換,希望地檢深入調查清楚。 曾資程則是出示照片證據,指出今年3月該家建築公司於水源里原興路的建案開工,竟將 當 地居民出入的要道以鐵皮圍籬封死,並對外宣稱封閉時間長達2年。 經查該道路所有權大部分為國產署所有,建商僅擁有一小部分,建築公司如此的行徑,不 難 令人聯想與高虹安在選舉時透過里奧行銷的合作,恃其有市長的撐腰,在地方顯露出惡霸 建 商的一面。 曾資程強調未來在水源的農村重劃案,又是該建築公司所主導,是否又會發生炒作土地或 是 欺凌當地百姓的行為,同時也希望檢調啟動調查。 https://www.chinatimes.com/amp/realtimenews/20230918002085-260407 新竹的百億農村重劃案? 金額很龐大 希望有關部門能查清楚! -- ※ 發信站: 批踢踢實業坊(web-ptt.org.tw), 來自: 101.9.241.152 (臺灣) ※ 文章網址: https://web-ptt.org.tw/home-sale/M.1695020940.A.200
Narcissuss: 地方都是前朝的人 一個菜鳥市長怎麼撈? 09/18 15:10
ktpp: https://i.imgur.com/f69qE0s.jpg 09/18 15:14
howhow801122: 綠能真的沒下限..XD 09/18 15:18
CIIIO: 笑死打這個 建商媳婦表示欣慰 09/18 15:19
brightest: 做賊的喊抓賊阿 09/18 15:20
cw758: 那個包養網人最多XD 09/18 15:20
AaronWang: 昌益市長不開心了 09/18 15:25
briareus: 柯党在新竹示範新政治 09/18 15:27
aegiss: 綠的好了啦 09/18 15:28
heinztzeng: 賴素如第二 09/18 15:37
capirex: 小智以前還跟建商共同持有土地勒 怎麼沒聽這些咖叫過 09/18 15:39
ludi: 我妹上包養網被我發現= = 09/18 15:39
ZxoF: 中壢選民最愛的新政治 09/18 15:40
Timba: 清德大a 經費還給到房版喔?? 果然超思堂口 特別有錢 09/18 15:47
fedona: zZz 民進黨議員 09/18 15:48
jemdogdog: 白能你不能 09/18 15:54
simonho: 這幾個新竹綠色議員 專業堪憂 09/18 15:57
peernut: 隔壁桌的人竟然在討論包養... 09/18 15:57
memoryfarm: 新竹棒球場弊案都沒看你們這麼積極 09/18 16:00
Robben: 魯空每次都搞到自己XDDDD 09/18 16:01
wey1582153: 民進黨議員 都這個再抹屎 真的有夠臭 09/18 16:02
xikimi: 樓上是不是被包養 09/18 16:06
bnn: 就小智規劃的 現在有人手伸過去 於是民進黨就很急了 09/18 16:07
capirex: 肥肉要飛了 趕緊抹屎吧 ㄏㄏ 09/18 16:08
stelliver: 原來是動到別人的蛋糕了 09/18 16:11
kevin963: 綠色哥布林就是噁心 09/18 16:14
s06i06: 太慘了 得罪了方丈還想走? 09/18 16:20
Avero: 樓下被包養 09/18 16:20
phoenixQ: 可怕的黨 09/18 16:23
bbo40453: 原來又是小智的錯,小智還不道歉嗎 09/18 16:24
MixBear: 小智挖洞成功XD 09/18 16:29
beergap: 不愧是最惹人疼的小智媳婦 09/18 16:32
wvotyyj5: 科科 綠跟藍都很急,他們哈很久了 09/18 16:36
ejoz: 現包養都上檯面了嗎 09/18 16:36
ming5566: 果不其然有條狗特別急XD 09/18 16:38
moccabranco: 電視台編完其他家抄下去… 09/18 16:38
bnn: 其實你定期輪替就是圖利不同地區不同顏色地主土開利益要輪流 09/18 16:38
F1239810: 看民進黨急成這樣...新竹油水應該很多! 09/18 16:38
bnn: 你一直都同一群人那其他地方就十幾年等不到土開利益 09/18 16:38
FishRoom: 在包養網遇到朋友= = 09/18 16:38
td875421: 版主要不要管一下這個房點在哪 09/18 16:40
td875421: 非要搞得跟八卦版一樣臭嗎 09/18 16:40
CIIIO: 當然重要啊 重劃案一直被市府壓著 土地嚴重供給不足 09/18 16:43
a000000000: 她去年參選就在那邊宣董宣董惹 09/18 16:45
a000000000: 宣董算科技業大老特別愛跟炒房勾一起的人惹 09/18 16:45
KsiR: 問卦:有包養SD的卦嗎 09/18 16:45
a000000000: 沒啥好ey的八 09/18 16:45
capirex: 幾萬張票就當選的小屁市 整天占版面 煩不煩 09/18 16:47
bbo40453: 急的不知道是誰,豪車豪宅活動應有盡有連避諱都懶,急 09/18 16:49
bbo40453: 成這樣 09/18 16:49
bnn: 能出來選的都是代表背後金主利益啦 選上了都要政策傾斜的 09/18 16:52
peoples: 隔壁桌好像是包養SD在見面XD 09/18 16:52
bnn: 選輸的急了 四年之後再來好嗎 09/18 16:52
howhow801122: 到手的肉 飛了 09/18 16:58
yeng1217: 楊玲宜 ww 09/18 17:00
eddie0729: 這個是小智規劃的... 議員現在在生氣到手的肉飛了? 09/18 17:00
crystal0504: 笑死 原本是民進黨小智要拿的,現在吃不到在咬高 09/18 17:02
wilmer: aSugarDating = 包養SD? 09/18 17:02
dodoning: 李研慧昌益媳婦表示: 09/18 17:03
ethel617: 很氣喔 09/18 17:06
alotofjeff: 新竹幾個議員感覺都只是小打手,上面給什麼就罵什麼, 09/18 17:07
alotofjeff: 自己在講什麼都搞不清楚,一問就倒了 09/18 17:07
black205: 原本自己要爽 結果輸了 黨太厲害了 09/18 17:17
badlip: 未看先猜這包養網 09/18 17:17
ivan761016: 我要看到血流成河.jpg 09/18 17:25
capirex: 高有什麼好急的 明年選縣市長喔 09/18 17:31
bbo40453: 要自己吃還會在109年就暫緩辦理? 09/18 17:48
serval623: 有網軍真爽 百億清廉 09/18 17:58
cloning: 關埔搞成那樣,吃像難看 09/18 18:15
piggyoil: 有人知道包養SD是什麼嗎 09/18 18:15
alexstag: 真的要都更早就吃完了,昌益寡婦樓要不要查一下? 09/18 18:23
banana246: 笑死民進黨很急欸 09/18 18:23
adan393: 高虹安才上任多久弄成這樣不檢討 反過來怪綠營監督 09/18 18:24
cccc1730: 党的利益只有党能拿,抓去勞改 09/18 18:27
gisellecat: 這種新聞當新竹人智缺? 09/18 18:31
TwixBar: 一定又是這包養網 09/18 18:31
bogy26: 她不叫宣董難道叫小宣子? 09/18 18:43
lovewhite: 就是把原本小智要做的事情拿來套在高上面就拿出來罵拉 09/18 18:46
geeg: 黨:原本是小智與柯喬的利益,擋人財路猶如殺人父母。 09/18 18:50
tokidoki0857: 北七 綠畜 09/18 19:04
eecoolty: 千甲重劃停很久了 那邊利益真的很大 09/18 19:16
boggicer: 包養平台不意外 09/18 19:16
todaies: 笑死 小智該出來說明了吧 09/18 19:24
beneton33: 不要搞到最後都是無罪....我是蠻相信民進黨過往的歷史 09/18 19:31
dogfacehoho: 新人兼菜鳥的高虹安如果有染指百億的能耐會ㄧ路被綠 09/18 20:19
dogfacehoho: 共打? 09/18 20:19
wakuwaku: 智維拉要救援八年了 09/18 20:31
Chiason: 覺得包養網EY嗎 09/18 20:31
zzyzx: 可憐哪 人材一直被抹屎 剩廢物政客要執政 09/18 20:50
a851315: 阿不就小智核定的 09/18 21:17
chrischang: 到底有多不甘心啊,整天抹屎 09/18 21:18
thirdlittle: 不意外 這背後沒有利益勾結才奇怪吧 09/18 21:37
Fukker: 高是擋人財路吧 在地藍綠利益交結 09/18 21:43
Markell: 包養網站葉配啦 09/18 21:43
marskam723: 哦 09/18 21:47
aprovel: 公辦改民辦,上下其手空間就大多了,吃像難看呀! 09/18 22:23
Dissipate: 笑了,綠煤又來了 09/18 22:24
castlabell: 白粉退散 09/18 22:35
fattor: 小智核定的也 09/18 22:58
fuoya: 記者收了包養網多少啦 09/18 22:58
encoreg57985: 前文化局長都說沒提到萬聖節標案 這些綠共議員在亂 09/18 23:14
PoloHuang117: 破麻母豬安 09/18 23:38
mnb1234: 還有人看三立我覺得腦子要看醫生 09/18 23:57
HERMAN06: https://i.imgur.com/qwDnTq8.jpg 09/19 00:06
HERMAN06: https://i.imgur.com/M79zmx1.jpg 09/19 00:06
Apasiri: 包養真亂 09/19 00:06
HERMAN06: https://i.imgur.com/s57hp3S.jpg 09/19 00:07
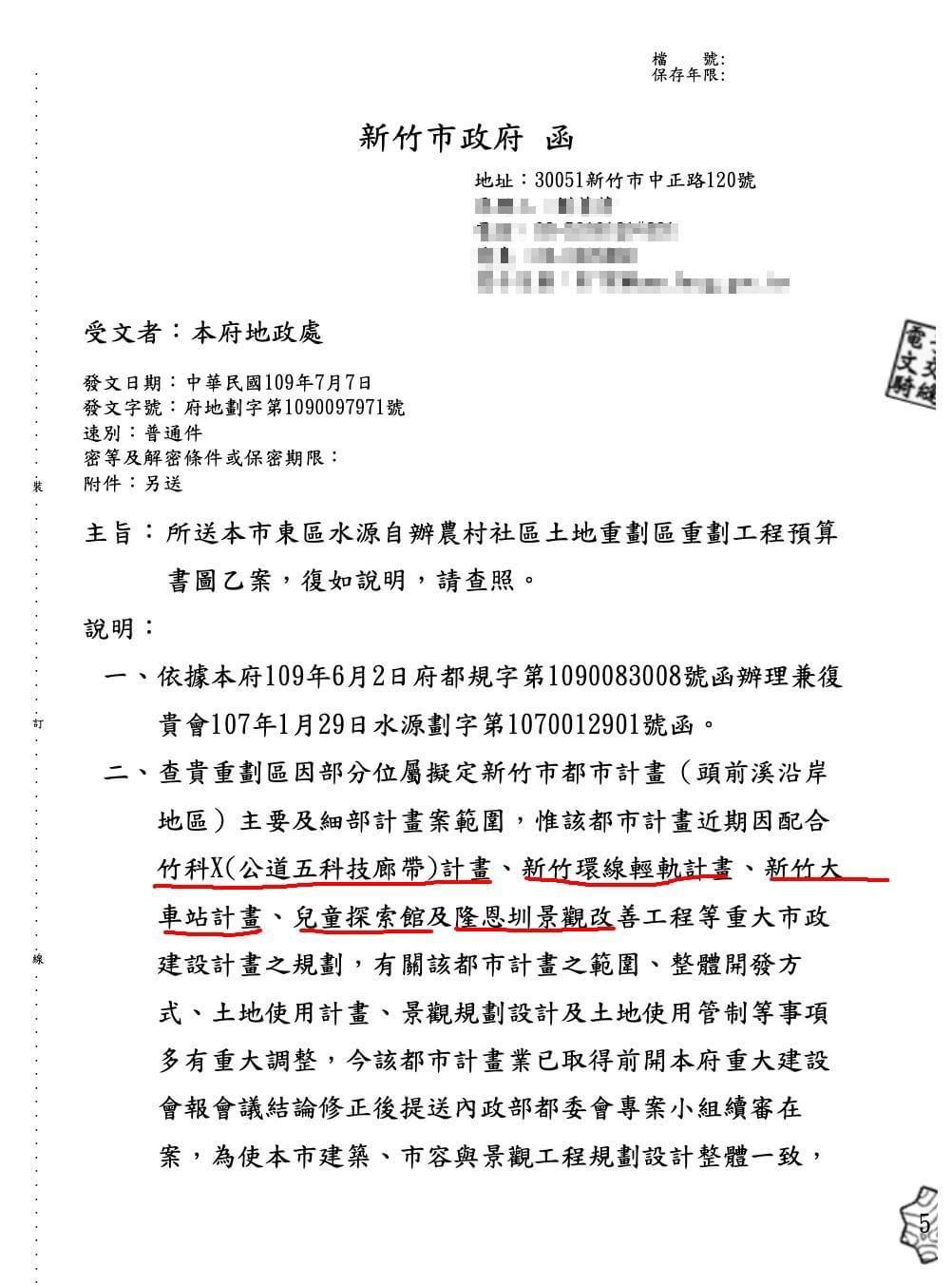
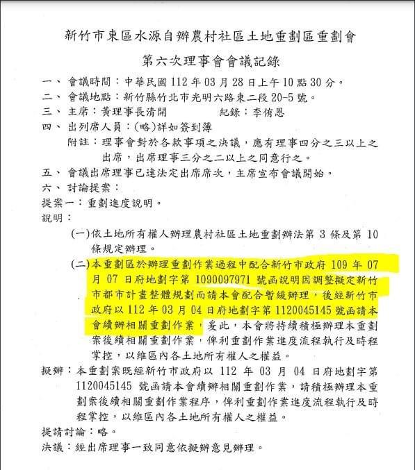
HERMAN06: 小智109年就暫緩了zzz 09/19 00:09
suPerFlyK: ......影射最會 8000億都沒事了 09/19 00:31
chiro1982: 綠媒就像清潔工 整天倒垃圾給讀者 09/19 08:09
eric0730: 民眾堂小弟們辛苦了,還要學用ptt 09/19 09:13
litidi: 演藝圈一堆包養好嗎 09/19 09:13
summer68101: 綠蛆每天都在造謠,果然是蛆蛆。 09/19 11:33