感謝joe大的資訊 原來也是永安國小的教練 https://i.imgur.com/MXUWuZi.png
https://i.imgur.com/bcnJ7kr.png
袁加樂說 「我身為一位教練」 IG上po自己執教的圖 https://www.instagram.com/p/C37jUpQPf_8/ https://i.imgur.com/irHCAce.png #籃球教練
https://i.imgur.com/UUC7FtH.png
https://www.instagram.com/tfl_trainers/p/CysgiiFx8ac/ https://i.imgur.com/WJFOII8.png
https://i.imgur.com/mK4FwZf.png 「袁加樂教練協助我們場外技術」
線上賣課也說「教練,我想打籃球」 https://reurl.cc/qvmXlR 備份:https://archive.ph/SV8IP https://i.imgur.com/YZL5Drw.png
可是他沒有教練證欸 (業餘球隊應該不用正式教練證) https://i.imgur.com/O1QacUZ.png
https://www.sa.gov.tw/SACloudPortalWeb/CoachData/CoachDataList 例如政大陳子威就查得到: https://i.imgur.com/wpMujuI.png
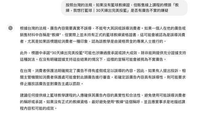
但線上課程是否有廣告不實的嫌疑啊? https://i.imgur.com/XB4KNrQ.png
chatgpt還提到 標題中承諾「30天練出完美投籃」可能也涉嫌過度承諾或誇大成效, 除非能夠提供充分證據支持這種說法。在沒有明確證據支持這些結果的情況下, 這樣的宣稱可能會被視為不實廣告。 ※ 引述《joejoe14758 (噓文也可以很溫柔)》之銘言: : 做了最不好的示範, : 我-袁加樂,在這裡致上最深的道歉。 : 我身為一位教練,過去也是運動員,最要注重的就是自律,應該更加的謹慎,更不該心存 : 僥倖的在喝酒之後開車。 : 也要向當天的警察同仁說聲抱歉,造成你們的麻煩及困擾致上最深的歉意。 : 錯就是錯,沒有任何藉口,非常的自責及懊悔,藉由這次的教訓,告訴自己以後絕不再犯 : 。 : 所有關心我的家人、朋友們,造成你們的困擾實在很抱歉,同時也謝謝你們給予的正能量 : ,我都放在心上。 : 期許未來成為更好的自己。 : https://www.instagram.com/p/C-VaQB2T7ji/ : - : 7/27 酒駕 : 8/6 新聞爆出來 : 8/7 看到新聞才出來道歉 -- ※ 發信站: 批踢踢實業坊(web-ptt.org.tw), 來自: 111.248.214.228 (臺灣) ※ 文章網址: https://web-ptt.org.tw/basketballTW/M.1723004956.A.C14
christic : 說真的 去係對當教練也是會自稱是教練 D 08/07 12:33
christic : XD 08/07 12:33
turkiali01 : 怎麼沒有職籃球員去買這個課 不然早就左打中國 右 08/07 12:33
turkiali01 : 踹韓國 日本可以不放在眼裡了 08/07 12:33
hsuanYue : 看起來很眼熟耶、484也是職業隊的助教? 08/07 12:39
riokio: 記者收了包養網多少啦 08/07 12:39
A102 : 連C級便當證照也不考XD 太偷懶了吧 08/07 12:41
fegat : 不是去學校任教就沒有證照問題了 08/07 12:47
dgq75148 : 球衣全黃色嚇我一跳 以為是特攻 08/07 12:47
joejoe14758 : https://i.imgur.com/MXUWuZi.png 08/07 12:53
joejoe14758 : 所以當國小教練要教練證嗎 08/07 12:53
wiimas: 包養真亂 08/07 12:53
diagou39 : 這什麼咖,甲三也沒打的多好 08/07 13:08
Inori0912 : chatgpt這樣也能一篇 08/07 13:15
b54102 : 斷人財路 狠喔 08/07 13:29
madaco : 不給人活路就是了 08/07 13:39
joejoe14758 : 不是不給人活路 而是他的教練證真的查不到阿 08/07 13:40
Branlli: 演藝圈一堆包養好嗎 08/07 13:40
weiguilty : 原po 有去檢舉嗎? 08/07 13:48
a79621234 : 酒駕撞到人不是也不給他人活路嗎 08/07 13:50
fegat : 有些只是掛助教 就兼教練的老師找進去的 根本不看啥 08/07 13:54
A333 : 約聘的不一定有證,當然如果家長質疑比較麻煩 08/07 13:55
howfeer : 這到底什麼咖 可以當教練? 08/07 14:00
Cinedt: 政治圈一堆包養好嗎 08/07 14:00
kbten : 狠 08/07 14:07
a09898966656: 其實這種助教或外面的確實不一定有證 但他好歹去考 08/07 14:30
a09898966656: 一下嗎哈哈 08/07 14:30
Royalblend : C級教練去上三天課就有啦 08/07 15:06
RichardGere : 廣告不實 08/07 15:22
Drither: 有錢人一堆包養好嗎 08/07 15:22
Kevinstar : 樓上,也沒有這麼不堪啦,還要跑兩線折返 08/07 15:38
Kelite : 覺得眼熟的可能看過國片下半場 他有演其中一個 08/07 15:52
lcs1024vvvvv: 覺得眼熟的 還是把他認成賴柏霖? 08/07 16:11
bobwalkerkao: 教練證沒有要跑折返吧? 裁判才要 08/07 16:36
boyhiz : 你查的那個是專任運動教練 08/07 17:29
Notker: 學生妹被包養多嗎 08/07 17:29
zxcv40604 : 酒駕會撞死人欸 還在不給活路?是他不給別人活路吧 08/07 19:08
bobwalkerkao: 這不是查專任吧 就一般各協會辦的上課吃便當C級就 08/07 19:32
bobwalkerkao: 查得到 念體育應該蠻多人有的 實際當教練的不一定 08/07 19:32
CovacsYeh : 笑死,不要斷人家財路啦,他TGB平均十分左右而已欸 08/07 20:26
MrTen : ChatGPT不是這樣用的啦 他是語言模組不是萬事通 08/07 21:16
Peycere: 有錢人為啥都想包養 08/07 21:16
kenbo : 到底誰會讓這種頭腦簡單四肢發達的咖小來當教練啊? 08/08 08:37
kenbo : 讓他去工地工作不好嗎? 08/08 08:37