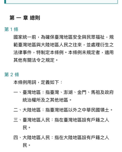
假台獨的智商已經低到不行 連中文都看不懂 增修條文11條 兩岸人民關係條例跟實施細則等定義好了 拜託你們去看一下好嗎 https://i.imgur.com/elaqWxh.jpg
https://i.imgur.com/mnfMXsM.jpg
https://i.imgur.com/Pa34Waj.jpg
-- ※ 發信站: 批踢踢實業坊(web-ptt.org.tw), 來自: 111.71.9.74 (臺灣) ※ 文章網址: https://web-ptt.org.tw/HatePolitics/M.1703111567.A.69F
amovie: 貼在哪 大陸定區的定義快交出來1.200.76.27 12/21 06:35
amovie: 到底憲法哪一條 1.200.76.27 12/21 06:35
amovie: 請貼URL1.200.76.27 12/21 06:35
amovie: 就跟你說 憲法的大陸地區有海森威1.200.76.27 12/21 06:36
amovie: 火星 宇宙盡頭了1.200.76.27 12/21 06:36
ejoz: 有錢人為啥都想包養1.200.76.27 12/21 06:36
amovie: 因為 憲法並沒有定義大陸地區1.200.76.27 12/21 06:36
amovie: 你自己都貼出憲法 證明我說的了1.200.76.27 12/21 06:36
amovie: 不過 我只能謝謝拉1.200.76.27 12/21 06:36
amovie: 到底另訂三洨拉1.200.76.27 12/21 06:37
amovie: 就跟你說沒有大陸地區的定義 你還嘴硬1.200.76.27 12/21 06:38
FishRoom: 有人被洋鬼子包養過嗎1.200.76.27 12/21 06:38
amovie: 國文程度是文言文看太多還是怎樣 1.200.76.27 12/21 06:39
amovie: 中文有程度的都看得出 憲法沒定義大陸 1.200.76.27 12/21 06:39
amovie: 換句話說 宇宙盡頭 火星都是大陸地區1.200.76.27 12/21 06:40
amovie: 照你這麼說 火星人民關係條例 1.200.76.27 12/21 06:40
amovie: 就代表只能火星是大陸地區 這三洨 1.200.76.27 12/21 06:41
KsiR: 到底要多有錢才會想包養 1.200.76.27 12/21 06:41
amovie: 憲法並沒有說只能一部法律特別定義 1.200.76.27 12/21 06:41
amovie: 有一個兩岸人民關係條例 並不能否定1.200.76.27 12/21 06:41
amovie: 依照憲法 火星 宇宙盡頭都是大陸地區1.200.76.27 12/21 06:42
amovie: 中文請加油 1.200.76.27 12/21 06:42
Dopeman666: 笑死人了 你貼出來這兩部法律沒有否 140.112.235.85 12/21 06:43
peoples: 包養SD = aSugarDating 140.112.235.85 12/21 06:43
Dopeman666: 認台灣是事實獨立的國家啊140.112.235.85 12/21 06:43
leyung: 外蒙古算不算大陸地區?49.218.95.120 12/21 06:44
amovie: 我想說 海森威金絲貓也是大陸地區人民1.200.76.27 12/21 06:45
amovie: 我要去拯救他們脫離苦海 1.200.76.27 12/21 06:45
vsbrm: 陸委會是內政部還是外交部? 42.77.109.123 12/21 06:47
wilmer: 閨蜜上包養網還推薦我... 42.77.109.123 12/21 06:47
amovie: 跟中共有三洨事 1.200.76.27 12/21 06:47
amovie: 蔡英文都說 國名是中華民國1.200.76.27 12/21 06:48
amovie: 所以 支那否定的是中華民國獨立 1.200.76.27 12/21 06:49
amovie: 否定中華民國獨立 當然就是否定台獨 1.200.76.27 12/21 06:49
amovie: 請看中華民國憲法的大陸地區之定義1.200.76.27 12/21 06:50
badlip: 包養?1.200.76.27 12/21 06:50
amovie: 根本沒在鳥中共 1.200.76.27 12/21 06:50
geordie: 又沒有寫大陸地區人民有沒有投票權 114.40.184.188 12/21 06:51
amovie: 找國文老師解釋就可以了1.200.76.27 12/21 06:53
amovie: 找那個文言文最強的 1.200.76.27 12/21 06:53
amovie: 讓他知道 一堆人 白話文很爛1.200.76.27 12/21 06:53
piggyoil: 台全最的包養SD上線啦!1.200.76.27 12/21 06:53
amovie: 的確沒定義自由地區 1.200.76.27 12/21 06:54
amovie: 所以哩? 1.200.76.27 12/21 06:54
amovie: 現代社會 這種憲法漏洞百出 1.200.76.27 12/21 06:55
vsbrm: 看到有人這樣狂舔中華民國的大腿,台獨前輩42.77.109.123 12/21 06:55
vsbrm: 應該會氣到彈起來 哈哈哈 42.77.109.123 12/21 06:55
TwixBar: 現在包養網都這麼直接嗎 42.77.109.123 12/21 06:55
amovie: 但我事實就是故意寫寬鬆 1.200.76.27 12/21 06:56
amovie: 所以寫成大陸地區能包含宇宙盡頭 1.200.76.27 12/21 06:56
amovie: 對阿 你懂了1.200.76.27 12/21 06:59
amovie: 給推1.200.76.27 12/21 06:59
amovie: 但憲法增修條文有寫中華民國自由地區 1.200.76.27 12/21 07:01
boggicer: 歐美包養真的很平常嗎? 1.200.76.27 12/21 07:01
amovie: 選舉 投票三洨的 1.200.76.27 12/21 07:01
amovie: 所以要能在宇宙盡頭投票 開立投票所 1.200.76.27 12/21 07:01
amovie: 宇宙盡頭才能算是自由地區 1.200.76.27 12/21 07:02
amovie: 看來你的中文真的不行耶 1.200.76.27 12/21 07:05
amovie: 舉例來說 我有很多老婆 這就是中華民國 1.200.76.27 12/21 07:05
Chiason: 男友上包養網 該放生嗎 1.200.76.27 12/21 07:05
amovie: 但我又沒有明確說 能規範自由老婆 1.200.76.27 12/21 07:05
amovie: 可以內射 顏射 肛交就是自由老婆 1.200.76.27 12/21 07:06
amovie: 只能摸到手的 能打招呼 只能看著影片打的 1.200.76.27 12/21 07:06
amovie: 就是大陸老婆 1.200.76.27 12/21 07:07
amovie: 憲法就是這麼定義的 所以 並沒有規定 1.200.76.27 12/21 07:07
Markell: 是這個包養平台 1.200.76.27 12/21 07:07
amovie: 大陸老婆有多少個 1.200.76.27 12/21 07:07
amovie: 不然今天有新片 我就不能看著老婆打了 1.200.76.27 12/21 07:08
amovie: 結論 所以憲法只能對自由老婆作定義 1.200.76.27 12/21 07:09
amovie: 每天內射幾次 強迫一定要內射等等 1.200.76.27 12/21 07:10
amovie: 大陸老婆就另外再說了1.200.76.27 12/21 07:10
fuoya: 交男友跟包養有什麼差別1.200.76.27 12/21 07:10
amovie: 你終於懂了1.200.76.27 12/21 07:10
amovie: 看來 還是要找處男最懂得解說方式 1.200.76.27 12/21 07:11
chanlucky: 藍營要不要說清楚,中華民國的未來由42.79.131.204 12/21 07:18
chanlucky: 大陸地區與自由地區共同決定? 42.79.131.204 12/21 07:18
Dopeman666: 你一直在邏輯迴圈 這兩部法律剛好證140.112.235.85 12/21 07:23
Apasiri: 包養網到底在紅什麼?140.112.235.85 12/21 07:23
Dopeman666: 明中華民國治權不及於中國 所以符合 140.112.235.85 12/21 07:23
Dopeman666: 事實獨立的定義 到底哪裡不懂?這不140.112.235.85 12/21 07:23
Dopeman666: 就蔡英文講的四個堅持嗎?看來你也是140.112.235.85 12/21 07:23
Dopeman666: 台獨仔 ㄏㄏ 140.112.235.85 12/21 07:23
Dopeman666: 你到底在講什麼你自己知道嗎?現在的 223.136.140.95 12/21 08:06
litidi: 有人被包養 223.136.140.95 12/21 08:06
Dopeman666: 政治現實就是中國人不能選中華民國總 223.136.140.95 12/21 08:06
Dopeman666: 統 中華民國總統也不歸習近平管 這不 223.136.140.95 12/21 08:06
Dopeman666: 就是事實獨立嗎?你真的戰力越來越低 223.136.140.95 12/21 08:06
Dopeman666: 了 好可憐 223.136.140.95 12/21 08:06